微针递送系统正在从生物医学走向植物界面调控。我院贾鑫教授、孙美州博士团队在Matter报道了一种光热响应微针纳米酶平台,通过高分子修饰MoS₂纳米酶与透明质酸可溶解微针的集成,实现了植物叶片中的精准养分递送和氧化应激调控,为高分子材料赋能智慧农业提供了新的策略。
在全球气候变暖背景下,高温胁迫已成为影响作物生长和粮食安全的重要因素。一方面,高温会抑制光合作用并诱导活性氧(ROS)过量积累;另一方面,传统叶面喷施和土壤施肥存在递送效率低、养分流失严重、时空控制能力不足等问题。如何构建能够精准递送营养元素并同步缓解氧化损伤的新型植物材料界面,是当前农业材料领域关注的重要方向。
近日,我院贾鑫教授,孙美州博士团队,提出一种刺激响应型微针-纳米酶协同平台,通过构建植物-材料生物界面,实现了在温和近红外光触发下的精准养分释放与活性氧清除,为应对气候变化下的农业可持续发展提供了新材料策略。相关成果发表在Cell Press旗舰期刊Matter上:Photothermal Microneedle Nanozymes for precise Nutrient Delivery and Oxidative Stress Regulation towards Sustainable Agriculture。该论文第一作者为英国正版365博士研究生李睿(昌吉学院青年教师),共同第一作者为新疆大学化学学院副教授刘智青。该研究受到111引智基地项目,国家自然基金等项目的支持。
、
图1光热响应微针纳米酶(MPFP-HAMNs)的构建及其在植物叶片中的作用机制示意图
该研究构建的核心体系为负载MPFP纳米酶的可溶解透明质酸微针阵列(MPFP-HAMNs)。其中,MPFP由Fe2+掺杂聚多巴胺与两性离子聚合物修饰的MoS₂纳米片组成,兼具光热转化、离子释放与仿生酶催化等多重功能;透明质酸微针则作为可溶解载体,负责穿透植物叶片角质层并完成原位递送。该微针阵列能够贴合叶片表面并在数秒内完成穿透和溶解,将功能纳米酶有效递送至叶肉组织,建立稳定高效的植物-材料生物界面。从材料设计上看,这一体系体现出鲜明的多组分协同特征。MoS2提供了纳米酶活性基础,聚多巴胺赋予体系优异的近红外响应能力,Fe2+作为关键营养元素参与叶绿素生物合成,而两性离子聚合物则有助于提升体系分散性、稳定性及界面相容性。多组分集成后,材料不仅实现了温和光热响应下的按需释放,同时还具备明显的 SOD/CAT样仿酶活性,可高效清除活性氧物种。
研究显示,在 808 nm 近红外光照射下,MPFP纳米酶可在约35°C的温和条件下实现受控升温和Fe2+释放,避免了过热对植物组织造成损伤。与此同时,材料的ROS清除能力有助于缓解高温引发的氧化胁迫,保护叶绿体结构与功能。也就是说,该平台并非单纯的“递送工具”,而是一个集精准输送、环境响应与生物调控于一体的功能系统。

图2 MPFP纳米酶的抗氧化酶模拟活性
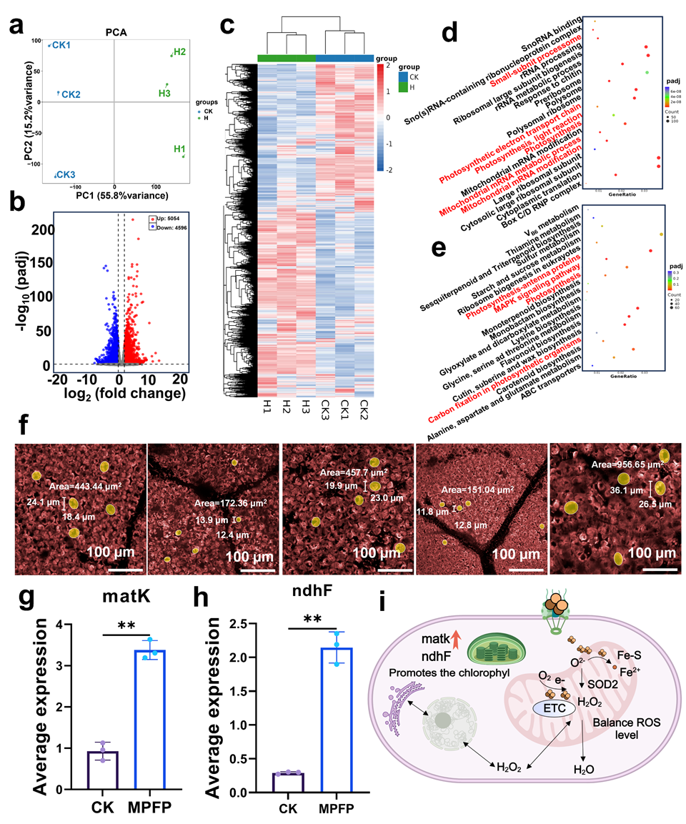
在棉花模型中,MPFP-HAMNs展现出显著的促生长和抗逆效果。与对照组相比,处理后植株株高提高34.1%,叶绿素含量增加35.7%,干重和鲜重分别提升9.5%和37.8%。进一步的转录组学结果表明,该体系能够显著调控与光合作用、核糖体生物合成、应激响应及MAPK信号通路相关的基因表达,并维持叶绿体标志基因的稳定,从分子层面解释了其促进植物生长和增强热胁迫耐受性的机制。

图3 MPFP-HAMNs对棉花生长的促进机制
作者将可溶解微针引入植物叶片递送体系,突破了传统喷施方式在穿透和利用效率上的局限。其次,通过引入高分子修饰纳米酶,实现了光热转换、营养释放和抗氧化保护的多功能集成。最后,体系依托叶片近红外光学窗口实现外源刺激响应,为植物体内递送提供了更高水平的时空可控性。总体而言,这项研究展示了高分子材料、纳米材料与植物科学交叉融合的独特潜力,也为农业场景下智能递送系统的开发提供了新的范式。
该平台具有较强的可拓展性。透明质酸微针的机械强度、溶解行为及载荷组成均可根据不同作物叶片特征进行调节,而近红外激活策略也具备较好的普适性。因此,这一研究不仅为植物营养强化和逆境调控提供了新方法,也为高分子微针材料在农业领域的应用拓展提供了值得关注的新方向。
(图文:孙美州,初审:张海洋,复审:刘平,终审:徐炜杰)